Nota: A continuación se describe la base normativa utilizada para los procedimientos de este bloque del Manual de Procedimientos Académicos de la UNAH, al final de la página puede descargar un archivo PDF con los procedimientos en pasos y también se cuenta con los diagramas respectivos en formato de imagen JPG.
Base normativa Admisiones
Proceso de admisión
Base normativa
Artículo 195. Admisión es el proceso mediante el cual la UNAH comprueba si el aspirante a ingresar a cualquiera de sus carreras de grado o posgrado en modalidad presencial o a distancia, reúne los requisitos establecidos del nivel de educación superior y se regirá por su propio reglamento.
Artículo 196. El proceso de admisión es obligatorio y considera los siguientes tipos de aspirantes con situaciones y características particulares:
a) Aspirantes de primer ingreso que entrarán al nivel de educación superior después de cursar la educación media;
b) Aspirantes a cambio de Carrera, que son estudiantes de reingreso ya matriculados en la UNAH;
c) Aspirantes graduados en la UNAH o en otra institución de educación superior, nacional o extranjera, que opten por estudiar una nueva carrera de grado o de posgrado en la UNAH; y
d) Aspirantes no graduados de otras universidades nacionales y extranjeras a nivel de grado o posgrado que opten por estudiar una carrera en la UNAH.
Artículo 197. Para efectos de admisión los aspirantes se clasifican de acuerdo con lo establecido en el Reglamento de Admisión de los Estudiantes a la UNAH.
Artículo 230. La UNAH garantiza el ingreso a los aspirantes que cumplen con los requisitos académicos y administrativos establecidos por la UNAH sin discriminación alguna.
Artículo 231. En la UNAH se considerarán las modalidades presencial y a distancia. En esta última en dos expresiones virtual (e-learning) y semi-presencial (b-learning).
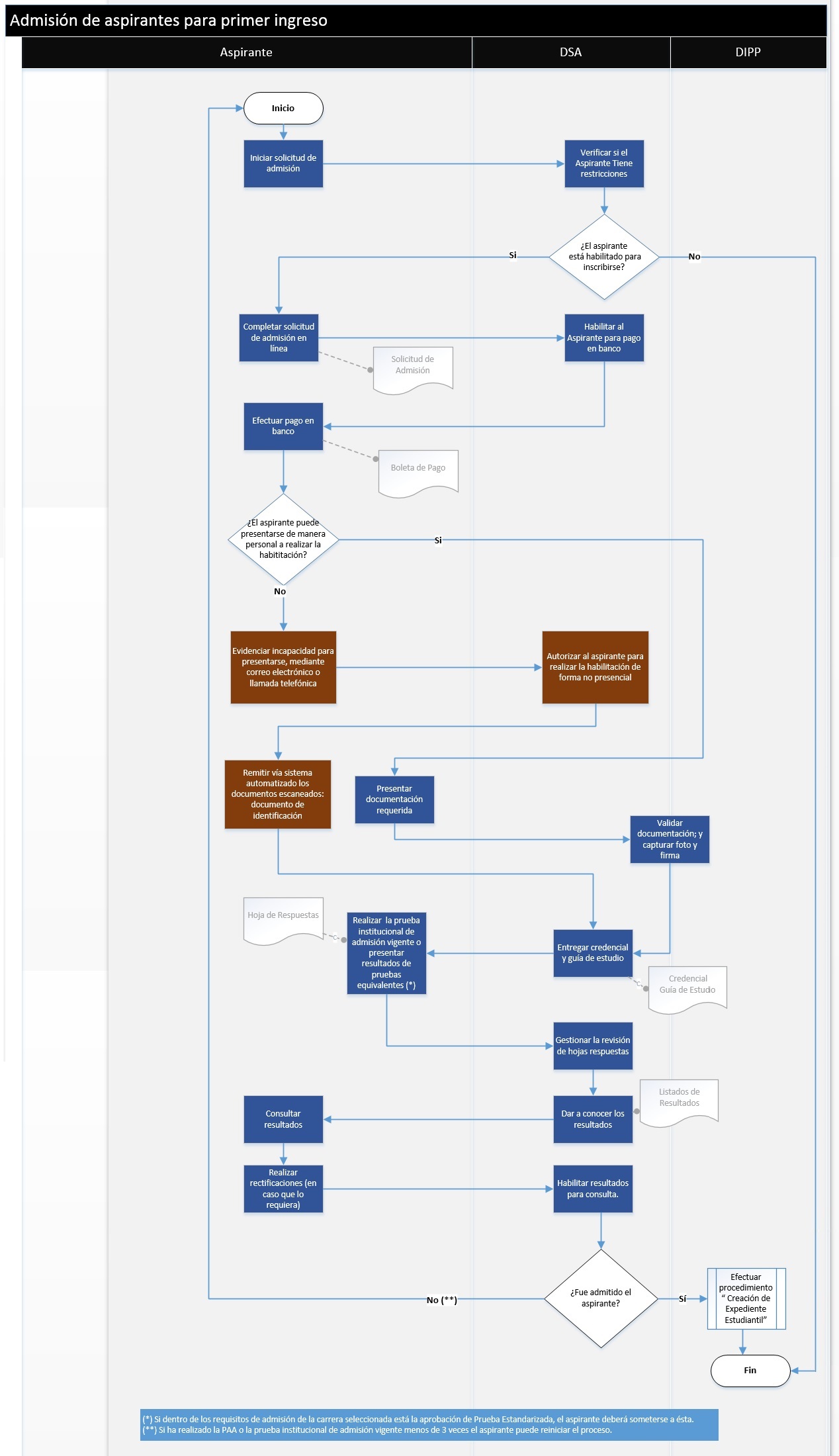
Procedimiento de admisión de aspirantes para primer ingreso
Base Normativa
Artículo 198. Los aspirantes que por primera vez ingresarán a la UNAH, después de cursar la educación media y que no han estado matriculados en otra institución de educación superior, deberán someterse, obligatoriamente, a la Prueba de Aptitud Académica o la prueba institucional de admisión vigente.
Procedimiento de admisión para estudiantes de reingreso de la UNAH, que aspiran a un cambio de carrera
Base normativa
Artículo 167. El cambio de carrera es una flexibilidad curricular que la UNAH permite a los estudiantes de grado (Técnico Universitario y Licenciatura, y del Doctorado en Medicina y Cirugía) optar por otras ofertas académicas, por diferentes razones. Sin embargo, el estudiante podrá realizar cambio de carrera solamente en dos oportunidades; la primera matrícula no se cuenta en dicho número de cambios. En el caso de los estudios de posgrado no se permite cambio de carrera. El cambio de carrera se efectuará en las fechas establecidas en el Calendario Académico.
Artículo 168. Pueden optar al cambio de carrera los estudiantes matriculados en cualquiera de las carreras, independientemente de la modalidad educativa, en Ciudad Universitaria de Tegucigalpa, en cualquier Centro Universitario, Centro Regional Universitario, Instituto Tecnológico Superior y los estudiantes inactivos que deseen reingresar a la UNAH.
Artículo 169. Para realizar cambio de carrera, el estudiante debe tener el índice académico de permanencia vigente en la UNAH o los definidos para cada carrera, el que siempre será mayor a éste. Si el estudiante no cumple con el índice definido por la carrera, deberá ser sometido a estudios y dictamen respectivo de la VOAE y /o unidades referentes en los centros regionales universitarios.
Artículo 170. Todo el procedimiento se realizará vía electrónica. La solicitud para el cambio de carrera estará disponible en la página web de la UNAH durante todo el año y la resolución del dictamen deberá registrarse por la coordinación de carrera y el estudiante deberá ingresar al sistema en las fechas establecidas en el calendario académico (dos semanas antes de la matrícula de cada período) para verificar la aprobación del mismo y realizar el procedimiento indicado para concretar el cambio.
Artículo 171. El/la estudiante tendrá derecho a realizar dos cambios de carrera autorizados por la o el coordinador de carrera. El cambio de carrera se podrá realizar únicamente después de haber cursado tres períodos académicos consecutivos en los cuales haya aprobado como mínimo ocho (8) asignaturas; para un tercer cambio, además de lo anterior, debe haber realizado las pruebas vocacionales y un informe psicopedagógico de los especialistas de la Vicerrectoría de Orientación y Asuntos Estudiantiles (VOAE).
Artículo 172. La Vicerrectoría Académica, la Vicerrectoría de Orientación y Asuntos Estudiantiles y las Coordinaciones de Carrera en las diferentes sedes de la UNAH, promoverán las investigaciones necesarias en cuanto a las causas personales de los estudiantes e institucionales que están vinculadas al proceso formativo, que originen los cambios de carrera independientemente de la modalidad educativa.
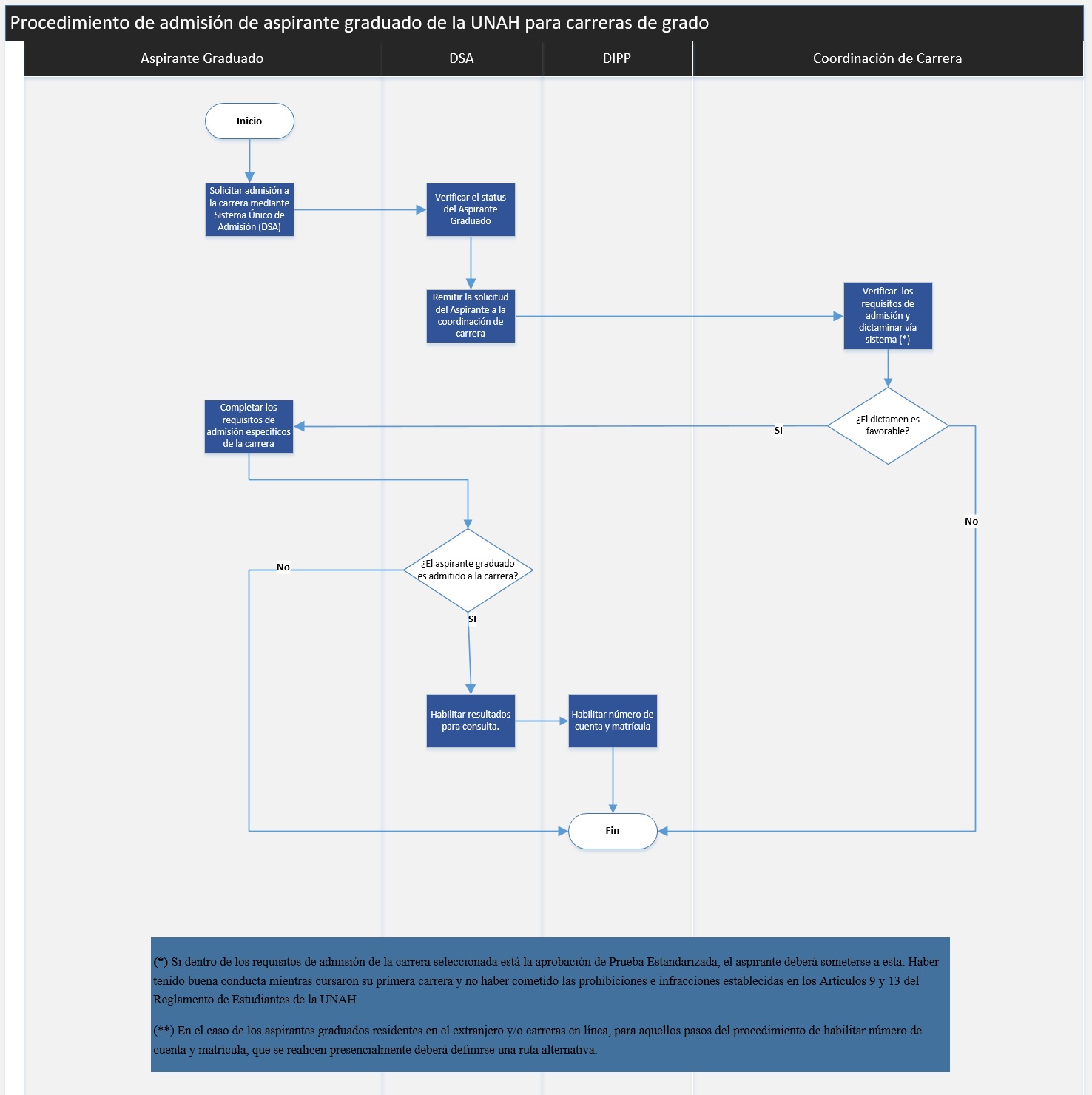
Procedimiento de admisión de aspirante graduado de la UNAH para carreras de grado
Base normativa
Artículo 200. Los graduados de la UNAH que aspiran a estudiar otra Carrera de grado no realizarán la Prueba de Aptitud Académica, solo deben reactivar su número de cuenta en la Dirección de Ingreso, Permanencia y Promoción, y deberán cumplir con los requisitos específicos de ingreso de la carrera seleccionada.
Reformado según lo establecido en Acuerdo del Consejo Universitario CU-O-006-07-2017
Haber tenido buena conducta mientras cursaron su primera carrera y no haber cometido las prohibiciones e infracciones establecidas en los Artículos 9 y 13 del Reglamento de Estudiantes de la UNAH. La Vicerrectoría de Orientación y Asuntos Estudiantiles y la Vicerrectoría Académica, a través de la Dirección de Ingreso, Permanencia y Promoción, les darán seguimiento a los expedientes, para tomar la decisión que corresponda.
Procedimiento de admisión de aspirantes graduados de otras universidades para carreras de grado
Base normativa
Artículo 201. Todo profesional graduado en una universidad nacional o extranjera y que haya incorporado su título a la UNAH no deberá someterse a la Prueba de Aptitud Académica para cursar una carrera en la UNAH y deberá cumplir con los requisitos específicos de la carrera seleccionada y la Dirección de Ingreso, Permanencia y Promoción le asignará un número de cuenta una vez que haya entregado la documentación requerida.
Procedimiento de admisión de aspirantes no graduados de otras universidades para carreras de grado y aspirantes para movilidad académica.
Base normativa
Artículo 202. Los aspirantes no graduados de otras universidades nacionales o extranjeras, que opten por estudiar una carrera en la UNAH y que hayan cursado consecutivamente un año o más de estudios universitarios aprobando al menos ocho (8) asignaturas profesionalizantes de la carrera que estudiaba por año, no deberán someterse a la Prueba de Aptitud Académica y deberán, además, cumplir con los requisitos específicos de ingreso de la carrera seleccionada. Quienes no cumplan con los requisitos anteriormente descritos, deben realizar y aprobar la Prueba de Aptitud Académica.
Procedimiento de admisión de aspirantes graduados para estudios de posgrado
Base normativa
Artículo 205. La admisión a los posgrados es la autorización que otorga la UNAH para ingresar a una carrera de posgrado, de acuerdo al reglamento respectivo.
Artículo 206. Son requisitos para la admisión de estudiantes de posgrado:
a) Presentar título original, del grado de licenciatura extendido, reconocido e incorporado por la UNAH, fotocopia cotejada.
b) Acreditar el índice académico que señale el Plan de Estudios de cada Posgrado, el cual no podrá ser menor de setenta por ciento (70%).
c) Cumplir con otros requisitos de admisión establecidos en el Plan de Estudios de la Carrera de Posgrado en que se matricule.
d) Demostrar comprensión a nivel de lectura de una segunda lengua, preferiblemente el inglés.
Artículo 207. Cada carrera de posgrado contará con un calendario de los períodos de admisión, inicio y finalización de clases de cada promoción. Dichos calendarios estarán publicados en el sistema automatizado de Registro de la UNAH.
Artículo 210. La creación del Expediente Estudiantil del estudiante de posgrado se inicia con la recepción de los documentos de cada aspirante en formato digital y físico por parte de la Coordinación del Posgrado, que lo verificará, conservará una copia en formato duro y digital y entregará los originales a la Dirección de Ingreso, Permanencia y Promoción, como requisito previo a la matrícula.
Artículo 236. Para matricularse en una carrera de posgrado es requisito obligatorio para todos los aspirantes ostentar un índice académico igual o mayor al setenta por ciento (70%). Para la permanencia de un estudiante en carrera de posgrado es requisito obligatorio ostentar un índice académico igual o mayor al setenta y cinco por ciento (75%).
Artículo 322. En relación al Artículo 206 inciso d), este inciso se aplicará a partir del momento en que la UNAH cree los mecanismos que posibiliten la ejecución de este requisito.
Documentos
| Nombre del documento | Información | Enlace |
|---|---|---|
|
10871 pdf 452 KB 11/01/2018 11:11am Porción del Manual de Procedimientos Académicos de la UNAH correspondiente a los Procesos de Admisiones. Este documento contiene veintinueve (29) páginas. |
Descargar | |
|
1931 jpg 309 KB 13/09/2017 1:52pm Proceso de admisión de aspirantes para primer ingreso. |
Descargar | |
|
2172 jpg 430 KB 11/01/2018 11:08am Procedimiento de admisión para estudiantes de reingreso de la UNAH, que aspiran a un cambio de carrera por primera y segunda ocasión. |
Descargar | |
|
1631 jpg 363 KB 11/01/2018 11:09am Procedimiento de admisión para estudiantes de reingreso de la UNAH, que aspiran a un cambio de carrera por tercera ocasión. |
Descargar | |
|
2034 jpg 224 KB 11/01/2018 11:07am Procedimiento de admisión de aspirante graduado de la UNAH para carreras de grado. |
Descargar | |
|
1283 jpg 173 KB 13/09/2017 1:52pm Procedimiento de admisión de aspirantes graduados de otras universidades para carreras de grado. |
Descargar | |
|
1696 jpg 367 KB 13/09/2017 2:16pm Procedimiento de admisión de aspirantes no graduados de otras universidades para carreras de grado y aspirantes para movilidad académica. |
Descargar | |
|
1497 jpg 151 KB 13/09/2017 2:16pm Procedimiento de admisión de aspirantes graduados para estudios de posgrado |
Descargar |

