Creación de Diplomados Universitarios
Nota: A continuación se describe la base normativa utilizada para los procedimientos de este bloque del Manual de Procedimientos Académicos de la UNAH, al final de la página puede descargar un archivo PDF con los procedimientos en pasos y también se cuenta con los diagramas respectivos en formato de imagen JPG.
Base normativa
Artículo 32. La vinculación de la Universidad con la sociedad se desarrollará mediante programas y proyectos que serán ejecutados por las unidades académicas en coordinación con la Dirección de Vinculación Universidad-Sociedad. Estos podrán desarrollarse en cualquiera de las siguientes áreas: educación no formal, desarrollo local y regional, seguimiento a graduados, voluntariado, y otras áreas que demande la sociedad.
a) La Educación No Formal consiste en procesos de formación y capacitación dirigida tanto a la población interna como externa a la Universidad, con diferentes requisitos de ingreso y grados de independencia del nivel académico, que no conduce a la obtención de un grado académico, ni título universitario, ni forma parte de ningún plan de estudios de la educación formal. Se ejecuta mediante diplomados, cursos libres, seminarios, congresos, simposios, conferencias, talleres, entre otros.
Artículo 33. Los procesos de vinculación Universidad-Sociedad se ejecutarán a través de las siguientes modalidades: formación y capacitación, asistencia técnica, asistencia profesional o directa acorde al campo del conocimiento, uso de instalaciones y equipo, transferencia de tecnología y transferencia de resultados de investigación científica y tecnológica, esta última en coordinación con la Dirección de Investigación Científica.
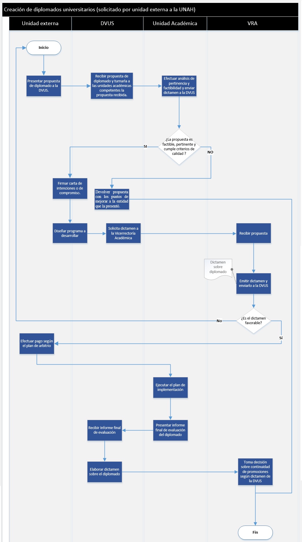
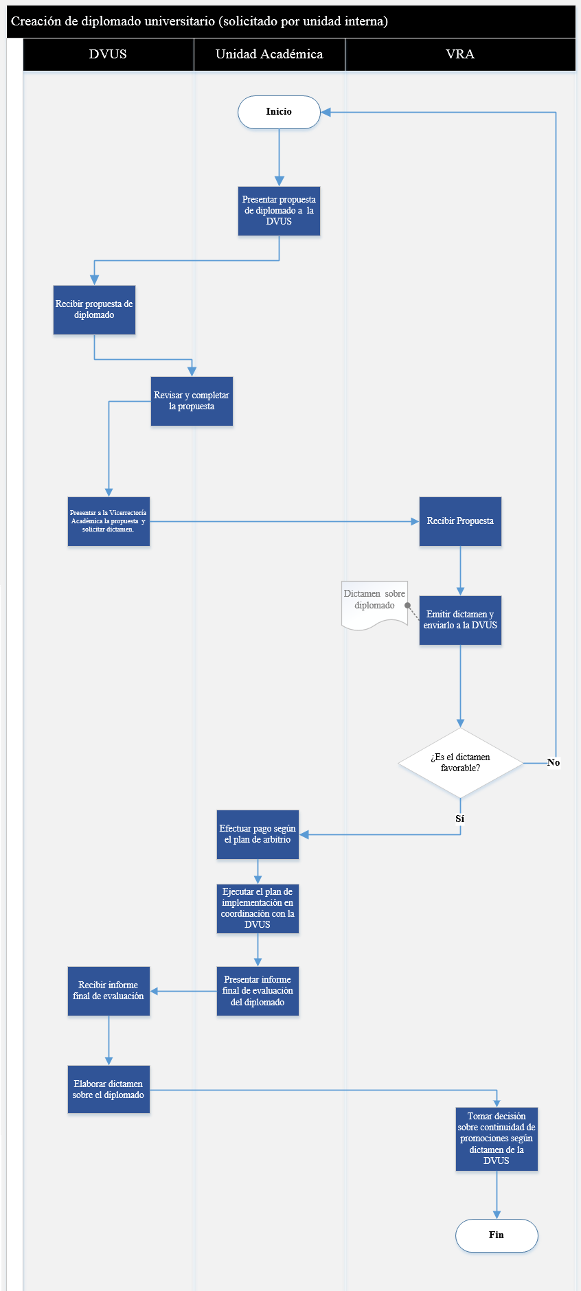
Artículo 133. Son cursos académicos que no conducen a grado: los diplomados y los postdoctorados.
Artículo 134. Los diplomados deberán tener un mínimo de ochenta (80) horas y un máximo de doscientas cincuenta (250) horas, ofrecidos de manera presencial, semipresencial o virtual, procurando la calidad en cualquiera de las modalidades. Son aprobados por la Vicerrectoría Académica, quien emitirá la Resolución correspondiente.
Documentos
| Nombre del documento | Información | Enlace |
|---|---|---|
|
6188 pdf 144 KB 24/08/2017 11:04am Porción del Manual de Procedimientos Académicos de la UNAH correspondiente a los Procesos de Creación de Diplomados Universitarios. Este documento contiene nueve (9) páginas. |
Descargar | |
|
2005 jpg 82 KB 11/09/2017 9:28am |
Descargar | |
|
1677 jpg 220 KB 11/09/2017 9:37am |
Descargar |

