Proceso de Gestión de la Calidad Académica
Nota: A continuación se describe la base normativa utilizada para los procedimientos de este bloque del Manual de Procedimientos Académicos de la UNAH, al final de la página puede descargar un archivo PDF con los procedimientos en pasos y también se cuenta con los diagramas respectivos en formato de imagen JPG.
Base normativa
Artículo 75. La UNAH está obligada a realizar procesos y programas de autoevaluación, evaluación externa, mejora continua y acreditación institucional y de sus carreras con el fin de asegurar y mostrar evidencias que su práctica profesional, oferta académica y sus resultados son de calidad y que permitan ser acreditados como tales a nivel nacional e internacional.
Artículo 76. La evaluación tiene como propósito el mejoramiento continuo de la calidad y la pertinencia social de la Institución, sus funciones y sus programas académicos.
Artículo 77. La evaluación externa es el proceso de verificación, análisis y valoración de la información resultante del proceso de autoevaluación con fines de acreditación. Será realizado por personas ajenas a la Institución, carrera o programa. Estará a cargo de una entidad reconocida nacional o internacional, de preferencia aquellas de carácter regional en las que la UNAH está adscrita o ha participado en su creación.
Artículo 78. La acreditación es el reconocimiento público que la Institución, carrera o programa cumplen con el conjunto de principios, requisitos, estándares o criterios de calidad otorgada por una entidad reconocida a nivel nacional e internacional. La UNAH propiciará los procesos de acreditación y re acreditación en forma permanente.
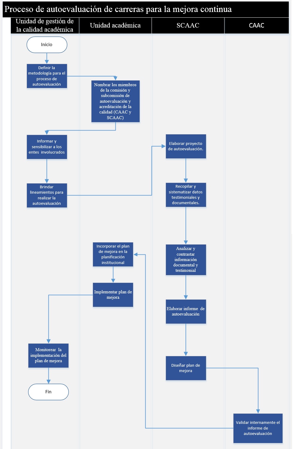
Artículo 79. Entre cada proceso de autoevaluación, tanto institucional como de programas académicos, debe mediar un período no mayor de cinco (5) años, contado a partir de la fecha de presentación del informe final y ejecución del plan de mejoras.
Artículo 80. El Plan Operativo Anual (POA) de la UNAH deberá incorporar el apoyo requerido y los recursos financieros, humanos y logísticos para la ejecución de los planes de mejora continua propuestos como resultado de los procesos de autoevaluación de la calidad. También, fuera del presupuesto ordinario, cada unidad debe procurar procesos de gestión de recursos técnicos y financieros ante la cooperación internacional u otras instancias interesadas en la gestión del desarrollo de la educación superior y del país.
Artículo 81. La UNAH, a través de la Vicerrectoría Académica, implementará un programa de capacitación de pares evaluadores internos que verifiquen los resultados de los procesos de autoevaluación institucional y programas académicos, previo a la evaluación externa. Se creará un registro de docentes capacitados en evaluación y acreditación de la calidad que se pondrá a disposición del Consejo de Educación Superior y del Sistema Hondureño de Acreditación de la Calidad de la Educación Superior (SHACES).
Artículo 82. La UNAH realizará procesos de acreditación y re-acreditación en forma permanente conforme los períodos de las agencias acreditadoras para lograr el reconocimiento público que la institución, carrera o programa.
Artículo 83. Cada carrera de la UNAH de grado y posgrado ejecutará acciones de coordinación y de promoción orientadas a mejorar la calidad y pertinencia de la educación superior en el marco de los estándares de la institución, en el Consejo de Educación Superior, el Sistema Hondureño de Acreditación de la Calidad de la Educación Superior y Agencias de Acreditación Regionales e Internacionales.
Artículo 84. Las unidades académicas, en coordinación con las Vicerrectoría Académica y de Relaciones Internacionales planificarán la organización y participación en las actividades con sus homólogas, nacionales y extranjeras, dirigidas al aseguramiento de la calidad de sus disciplinas, y armonización de sus carreras a nivel nacional e internacional.
Artículo 85. La UNAH promoverá y facilitará la certificación institucional e internacional a través de redes u otras instancias, de todos sus docentes como profesionales en el campo de la Docencia Superior. El IPSD conducirá y normará el proceso de certificación docente en coordinación con la Dirección de Carrera Docente de la SEDP.
Artículo 86. La creación, apertura y funcionamiento de las carreras y programas debe sujetarse a los estándares de calidad establecidos en estas Normas Académicas y por el Consejo de Educación Superior. Además, debe verificarse que las carreras en su funcionamiento contribuyen al desarrollo humano sostenible, a la interculturalidad, a la inclusión social, enfoque de género, desarrollo económico local, seguridad ciudadana, entre otras preocupaciones y/o problemas de la realidad nacional.


