Nota: A continuación se describe la base normativa utilizada para los procedimientos de este bloque del Manual de Procedimientos Académicos de la UNAH, al final de la página puede descargar un archivo PDF con los procedimientos en pasos y también se cuenta con los diagramas respectivos en formato de imagen JPG.
Base Normativa Permanencia
Proceso de Permanencia
Base normativa
Artículo 188. Índice académico global. Es el porcentaje que se obtiene de la totalidad de asignaturas inscritas por un estudiante durante su vida universitaria. Se obtiene de la sumatoria de las calificaciones multiplicadas por las Unidades Valorativas (UV) o créditos, dividida entre la totalidad de unidades valorativas o créditos.
- Índice académico por período. Es el que obtiene el estudiante durante un período académico.
- Índice promedio por carrera. Es el promedio obtenido por los estudiantes de una carrera. Se obtiene de la sumatoria de los índices de los estudiantes de una carrera dividido entre el total de estudiantes pertenecientes a esa carrera.
- Índice de graduación de la carrera. En el mismo solo se consideran las asignaturas aprobadas propias de la malla curricular de la carrera actualizada que está en el sistema de la Dirección de Ingreso, Permanencia y Promoción.
- Índice académico de carrera. Se obtiene de las sumatoria de las calificaciones obtenidas, multiplicadas por las unidades valorativas o créditos dividido entre la totalidad de las unidades valorativas o créditos académicos obtenidos.
Artículo 225. La Dirección de Ingreso, Permanencia y Promoción declarará inactivo el expediente de todo aquel estudiante que haya permanecido sin matricularse por seis (6) o más períodos académicos consecutivos. La reactivación del expediente del estudiante se realizará previa presentación de dictamen de la coordinación de carrera a la Dirección de Ingreso, Permanencia y Promoción.
Artículo 226. El estudiante con expediente inactivo requerirá del dictamen del coordinador(a) de carrera, previa solicitud para su reinserción al proceso formativo, ajustándose al plan de estudio vigente al momento de su reingreso.
Artículo 235. Para matricularse en la UNAH, es requisito obligatorio para todos los estudiantes de grado de ingreso regular y no regular - ostentar un índice académico global mayor o igual al sesenta por ciento (60%), después del tercer período académico cursado.
Artículo 236. Para matricularse en una carrera de posgrado es requisito obligatorio para todos los aspirantes ostentar un índice académico igual o mayor al setenta por ciento (70%). Para la permanencia de un estudiante en carrera de posgrado es requisito obligatorio ostentar un índice académico igual o mayor al setenta y cinco por ciento (75%).
Artículo 237. Todo aquel estudiante de grado matriculado en la modalidad presencial o a distancia en cualquiera de sus expresiones, que reporte una inasistencia a clase o a la experiencia educativa matriculada mayor al veinticinco por ciento (25%) perderá el derecho a su evaluación en sus asignaturas o experiencias educativas. Se exceptúan los casos debidamente justificados, conforme a lo establecido en el Reglamento de Estudiantes. Los planes de estudio de cada carrera regularan las especificidades que correspondan.
Artículo 238. Todo aquel estudiante de posgrado que reporte una inasistencia a clase mayor del diez por ciento (10%) quedará automáticamente fuera del mismo. Los planes de estudio de cada carrera regularán las especificidades que correspondan.
Artículo 242. El alumno de grado después de haber cursado una asignatura o experiencia educativa por dos (2) veces, sin aprobarla, tendrá la asesoría académica necesaria y la oportunidad de cursarla, por una (1) última vez, pagando un costo adicional, establecido en el Plan de Arbitrios de la UNAH. De reprobarla por tercera vez, no podrá continuar en la carrera que estudia, teniendo la posibilidad de hacer cambio de carrera cumpliendo los requisitos del mismo. (En suspenso)
Artículo 245. El índice académico mínimo de promoción en los estudios de grado en ningún caso será inferior al setenta por ciento (70%) y en los posgrados es de setenta y cinco por ciento (75%), para la permanencia y promoción.
Artículo 313. El Artículo 235 aplicará a partir del Primer Período Académico 2015 para los estudiantes de primer ingreso.
Artículo 314. El Artículo 242 se aplicará a todos los estudiantes de la UNAH a partir del Primer Período Académico 2015.
Artículo 315. El Artículo 245se aplicará progresivamente para las carreras de grado; el índice mínimo de promoción será de sesenta y cinco por ciento (65%) a partir del Tercer Período Académico 2015 y setenta por ciento (70%) a partir del Segundo Período Académico 2016.
Nota: Los Artículos 313 y 315 están en suspenso temporalmente.
|
En aplicación del artículo 235 los estudiantes con cuenta 2015 en adelante que no alcancen el índice de permanencia del 60%; serán readmitidos de forma condicionada. La sanción establecida en el artículo 242 ha sido suspendida. |
ADECUACIÓN PARA LA MULTIMODALIDAD:
* Se debe adecuar el Art. 237 de las Normas Académicas, que textualmente dice: “Todo aquel estudiante de grado matriculado en la modalidad presencial o a distancia en cualquiera de sus expresiones, que reporte una inasistencia a clase o a la experiencia educativa matriculada mayor al veinticinco por ciento (25%), perderá el derecho a su evaluación en sus asignaturas o experiencias educativas”, considerando que en el caso de los estudiantes de la modalidad a distancia y a tono con el modelo educativo de la UNAH, lo que se debe de considerar como asistencia es la participación en las actividades de aprendizaje (más allá de la asistencia física).
Procedimiento de análisis del desempeño de los estudiantes en las carreras
Base normativa
Artículo 232. Al término de cada período académico, el Coordinador de Carrera tendrá acceso a la información necesaria del Sistema de Registro y analizará el resultado del desempeño de los estudiantes de la carrera en cuanto a:
- Índice académico del período;
- Índice académico global, tanto el promedio como el individual;
- Índice académico del estudiante en la carrera; repitencia, abandono o deserción
Y realizará las intervenciones que considere pertinentes. Con fines académicos y para tomar las decisiones que correspondan.
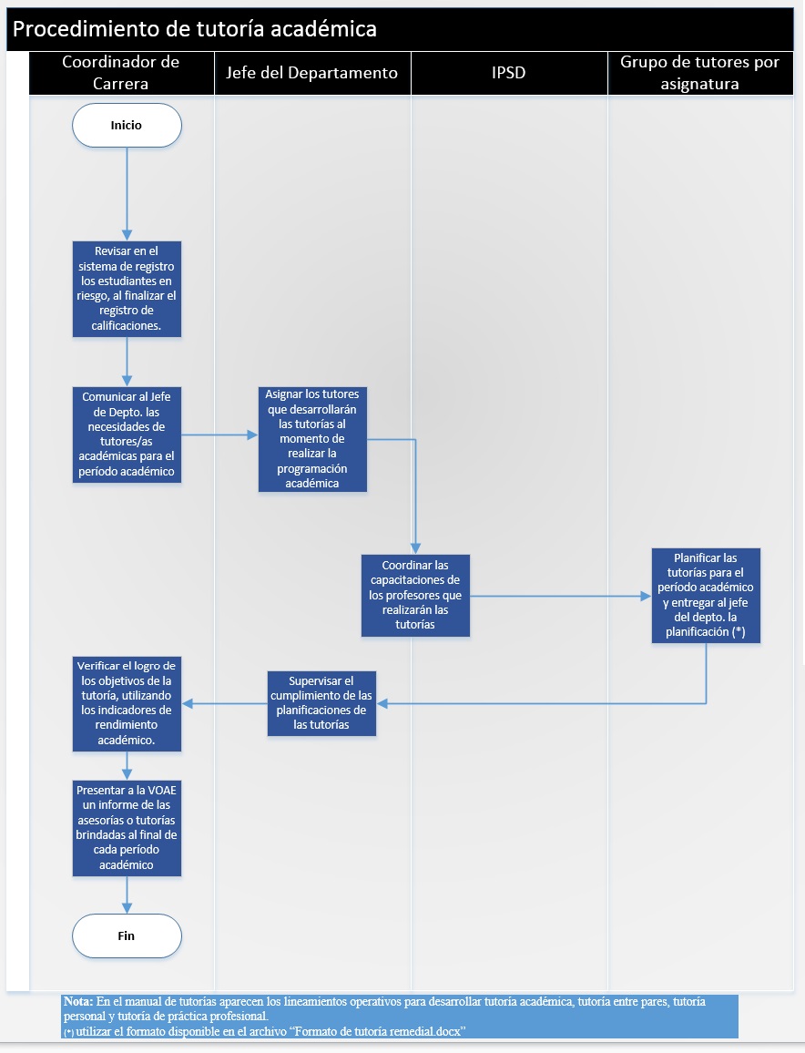
Procedimiento de tutoría académica
Base normativa
Artículo 233. La UNAH tiene la responsabilidad de brindar asesoría y tutoría a los estudiantes y estos el derecho de recibirlas con el propósito de lograr una permanencia exitosa en la institución. Al final de cada período académico, cada coordinación de carrera presentará a la Vicerrectoría de Orientación y Asuntos Estudiantiles un informe de las asesorías y tutorías brindadas y del efecto de las mismas en el desempeño estudiantil. La Dirección de Docencia emitirá los lineamientos académicos para las asesorías y las tutorías.
Artículo 242. El alumno de grado después de haber cursado una asignatura o experiencia educativa por dos (2) veces, sin aprobarla, tendrá la asesoría académica necesaria y la oportunidad de cursarla, por una (1) última vez, pagando un costo adicional, establecido en el Plan de Arbitrios de la UNAH. De reprobarla por tercera vez, no podrá continuar en la carrera que estudia, teniendo la posibilidad de hacer cambio de carrera cumpliendo los requisitos del mismo.
Procedimiento para reportar secciones con reprobación masiva
Base normativa
Artículo 234. La Dirección de Ingreso, Permanencia y Promoción remitirá a los jefes de departamento, al final de cada período, el listado de las secciones donde se presente reprobación masiva, para dar inicio a la investigación correspondiente; la cual deberá completarse y tomarse las decisiones que procedan en el período académico siguiente.
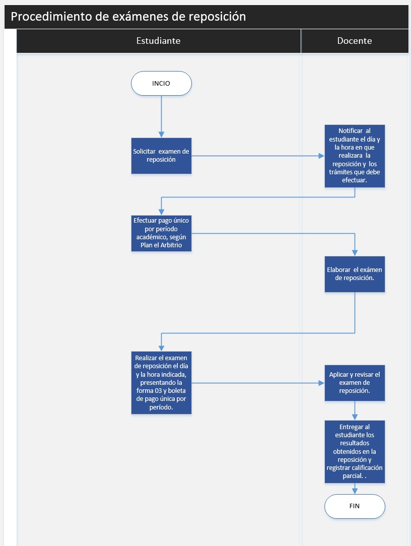
Procedimiento de exámenes de reposición
Base normativa
Artículo 178. El estudiante de grado o posgrado tendrá derecho a la reposición de alguna forma de evaluación estipulada en el programa de la experiencia educativa que no pudo realizar y a la reposición de la nota más baja. En el plan de estudios de cada carrera se consignará que asignaturas no son objeto de dicha reposición.
Procedimiento de exámenes opcionales de suficiencia
Base normativa
Artículo 159. El Examen de Suficiencia es el que se realiza a solicitud del estudiante de grado y en el cual demuestra que, a través de estudios previos, competencias específicas y la experiencia laboral ha logrado el dominio en esa área o campo del saber. Las coordinaciones de Carrera y los Departamentos Académicos son los responsables de orientar y brindar toda la información requerida para estos fines para las/los estudiantes universitarios; Los exámenes de suficiencia deben realizarse conforme a las fechas establecidas en el Calendario Académico.
Artículo 160. Los planes de estudio consignarán las asignaturas o experiencias educativas que serán objeto de exámenes de suficiencia. Se excluyen las asignaturas o experiencias educativas que excedan de cinco (5) unidades valorativas teóricas o tres (3) unidades prácticas o su equivalente en créditos académicos. Tampoco serán objeto de examen de suficiencia las asignaturas profesionalizantes con un fuerte componente práctico y que alcance hasta un sesenta por ciento (60%) del peso total. La calificación obtenida será registrada por el Jefe de Departamento en el Sistema de Registro.
Artículo 161. Los Exámenes Opcionales de Suficiencia deben considerar el contenido y los objetivos de aprendizaje de la experiencia educativa a ser evaluada; los mismos deben ser aprobados con una nota igual o mayor a setenta por ciento (70%). Estos exámenes se practicarán por una sola vez por experiencia educativa o asignatura específica; de reprobar el examen de suficiencia, el estudiante matriculará regularmente la asignatura o experiencia educativa. El número máximo de asignaturas aprobadas mediante exámenes de suficiencia no deberá exceder el treinta por ciento (30%) del total de asignaturas o experiencias educativas del Plan de Estudios de la carrera.
Artículo 162. El estudiante tendrá derecho a examen de suficiencia una sola vez por asignatura o experiencia educativa, deberá cumplir con los requisitos establecidos en el Plan de Estudios y no se aplicará a los estudiantes regulares que hayan reprobado la asignatura.
Artículo 163. Para realizar un examen de suficiencia el estudiante deberá estar debidamente matriculado, siguiendo para ello el trámite respectivo y los departamentos académicos respectivos serán responsables de designar una terna de docentes que elaborarán la prueba y al docente que aplicará la prueba.
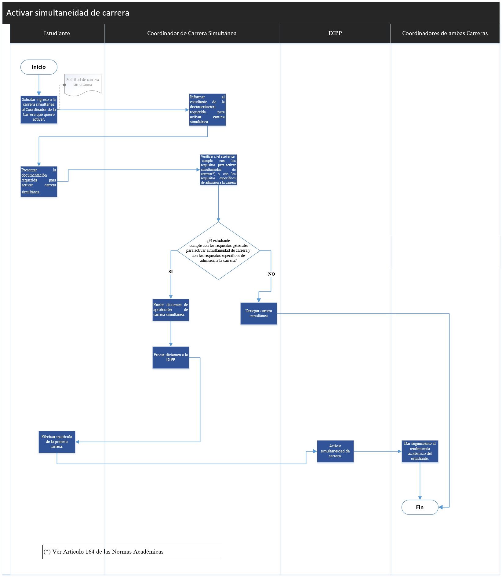
Simultaneidad de carreras
Base normativa
Artículo 164. A todo estudiante matriculado en la UNAH se le concede la oportunidad de cursar dos carreras simultáneamente en cualquiera de las modalidades, considerando el continuo curricular que establece el Modelo Educativo y cumpliendo los siguientes requisitos:
a) Matricular su segunda carrera después de cursado el sexto período académico y registrando un índice académico igual o mayor a ochenta por ciento (80%) en la primera carrera que cursa.
b) Mantener un índice académico mayor o igual a setenta por ciento (70%) en ambas carreras. Si este índice no es mantenido, el estudiante continuará cursando únicamente la primera carrera elegida.
c) El Sistema de Registro permitirá conocer de los estudiantes que gozan de esta condición para el debido seguimiento y asesoría académica.
d) Pagar los derechos de matrícula de ambas carreras conforme el Plan de Arbitrios institucional.
e) Tener buena conducta y no haber cometido las prohibiciones e infracciones establecidas en los artículos 9 y 13 del Reglamento de Estudiantes de la UNAH. La Vicerrectoría de Orientación y Asuntos Estudiantiles y la Vicerrectoría Académica, a través de la Dirección de Ingreso, Permanencia y Promoción, les darán seguimiento a los expedientes, para tomar la decisión que corresponda. (Inciso ‘e)’ reformado según lo establecido en el Acuerdo del Consejo Universitario CU-O-006-07-2017)
Artículo 165. Las coordinaciones de Carrera correspondientes darán seguimiento al rendimiento académico de estos estudiantes.
Artículo 166. En los estudios de posgrado no se permitirá que el estudiante curse simultáneamente dos carreras.
Rectificación de calificaciones
Base Normativa
Artículo 177. La calificación final de un estudiante en cualquier asignatura o experiencia educativa será el resultado de las ponderaciones de los aspectos y formas de evaluación establecidos y conocidas por los estudiantes a lo largo de todo el período académico. El docente deberá registrar en el archivo correspondiente del Departamento Académico y en el sistema automatizado cada una de las evaluaciones.
Artículo 185. El/la docente que sirvió oficialmente la asignatura o experiencia educativa es la única persona que puede realizar la rectificación de una calificación en la plataforma de la Dirección de Ingreso Permanencia y Promoción. Debido al registro electrónico de calificaciones, el/la estudiante puede constatar inmediatamente si alguna(s) de su(s) calificación(es) presenta(n) errores. Si esta situación se presenta, los estudiantes inmediatamente deben abocarse a su profesor(a) para solicitar la rectificación del caso en la forma y plazos establecidos por la Oficina de Registro para el registro electrónico.
Artículo 186. De seguir una controversia entre el/la docente y el/la estudiante en torno a la rectificación de la calificación final de una asignatura o experiencia educativa el caso debe presentarse inmediatamente ante el/la Jefe de Departamento, quien evaluará la documentación requerida y si procediera resolverá instruyendo al Docente la rectificación de la calificación correspondiente. En este caso el Jefe de Departamento firmará el visto bueno del oficio y lo enviará a la Oficina de Registro.
Artículo 187. Si el/la docente que impartió una asignatura o experiencia educativa se hubiera retirado de la UNAH por cualquier causa (jubilación, renuncia, defunción, estudios en el exterior y otros) y procede la rectificación de calificaciones, el estudiante tendrá que abocarse a la jefatura del Departamento o Coordinador de Posgrado, quien verificará los listados oficiales, la documentación de respaldo entregada por el/la docente y si procede la rectificación lo comunicará por escrito a la Secretaría de la Facultad, Centro Universitario, Centro Regional Universitario o Instituto Superior Tecnológico, y de allí se turnará a la Dirección de Registro haciendo constar que el/la el docente ya no está laborando en la UNAH y la causa de ello para proceder a la incorporación de la rectificación de la (s) calificación (es) que correspondan.
Artículo 248. El proceso de rectificación de una nota de una asignatura o experiencia educativa, en el grado y posgrado, solamente podrá efectuarse en el siguiente período regular en el que fue cursada; el oficio deberá ser firmado por el docente que impartió la asignatura y avalado por el Jefe del Departamento, quien lo remitirá vía oficio a la Dirección de Ingreso, Permanencia y Promoción para su registro. Es prohibido que el estudiante traslade constancias u oficios de rectificación de calificaciones.
En casos excepcionales en que el profesor de asignatura no pueda firmar el oficio de rectificación corresponderá realizarlo al Jefe de Departamento avalado por el Secretario(a) de la Facultad, Centro Universitario o Centro Regional respectivo, de acuerdo al procedimiento establecido.
Documentos
| Nombre del documento | Información | Enlace |
|---|---|---|
|
80657 pdf 758 KB 18/01/2018 10:05am Porción del Manual de Procedimientos Académicos de la UNAH correspondiente a los Procesos de Permanencia. Este documento contiene cuarenta y un (41) páginas. |
Descargar | |
|
1750 docx 13 KB 14/09/2017 10:32am |
Descargar | |
|
1555 jpg 105 KB 14/09/2017 1:52pm Procedimiento análisis del desempeño de los estudiantes en las carreras. |
Descargar | |
|
1411 jpg 163 KB 14/09/2017 1:58pm Procedimiento de tutoría académica. |
Descargar | |
|
1089 jpg 63 KB 14/09/2017 2:01pm Procedimiento para reportar secciones con reprobación masiva. |
Descargar | |
|
1631 jpg 108 KB 14/09/2017 2:04pm Procedimiento de exámenes de reposición. |
Descargar | |
|
1399 jpg 179 KB 14/09/2017 2:09pm Procedimiento de exámenes opcionales de suficiencia. |
Descargar | |
|
1826 jpg 231 KB 11/01/2018 11:10am Procedimiento para la activación de simultaneidad de Carrera. |
Descargar | |
|
1193 jpg 105 KB 14/09/2017 3:19pm Procedimiento para desactivar primera carrera simultánea. |
Descargar | |
|
1848 jpg 99 KB 14/09/2017 3:20pm Procedimiento para desactivar segunda carrera simultánea. |
Descargar | |
|
9203 pdf 238 KB 18/09/2017 8:55am |
Descargar | |
|
22210 pdf 79 KB 18/01/2018 10:14am |
Descargar | |
|
3603 pdf 67 KB 18/01/2018 10:16am |
Descargar | |
|
6783 pdf 193 KB 18/01/2018 10:21am |
Descargar |

