Nota: A continuación se describe la base normativa utilizada para los procedimientos de este bloque del Manual de Procedimientos Académicos de la UNAH, al final de la página puede descargar un archivo PDF con los procedimientos en pasos y también se cuenta con los diagramas respectivos en formato de imagen JPG.
Base Normativa Registro
Base normativa
Artículo 208. El Registro Estudiantil implica cuatro fases:
- Creación del Expediente Estudiantil.
- Registro de Matrícula.
- Registro de Calificaciones.
- Registro de Títulos.
Artículo 227: El Sistema de Registro Estudiantil contendrá la información sobre ingreso, permanencia y promoción de todos y cada uno de los estudiantes de la UNAH; el sistema será certificado y re-certificado periódicamente por instituciones especializadas en el campo y el mismo se realizará siguiendo los estándares internacionales.
Artículo 228: La Comisión de Control de Gestión realizará anualmente la supervisión de la gestión del Sistema de Registro Estudiantil de la UNAH.
Procedimiento de creación del expediente estudiantil para aspirantes de grado
Base Normativa
Artículo 209. La creación del Expediente Estudiantil se inicia con la recepción de los documentos académicos y administrativos de cada aspirante admitido para ser estudiante de la UNAH, lo que generará la asignación de un Número de Cuenta Estudiantil y una ficha de registro. En cada período académico se archivará el historial de asignaturas o experiencias educativas matriculadas y sus calificaciones, así como los reconocimientos, méritos y medidas disciplinarias obtenidas en la trayectoria estudiantil del estudiante en la UNAH. Los reconocimientos de méritos y medidas disciplinarias aplicadas serán registrados por el/ (la) Secretario(a) Académico(a) de la Facultad o Centro Regional, una vez cumplido el debido proceso.
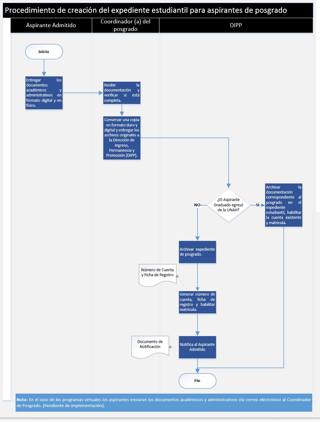
Procedimiento de creación del expediente estudiantil para aspirantes de posgrado
Base normativa
Artículo 210. La creación del Expediente Estudiantil del estudiante de posgrado se inicia con la recepción de los documentos de cada aspirante en formato digital y físico por parte de la Coordinación del Posgrado, que lo verificará, conservará una copia en formato duro y digital y entregará los originales a la Dirección de Ingreso, Permanencia y Promoción, como requisito previo a la matrícula.
Registro de Matrícula

Base normativa
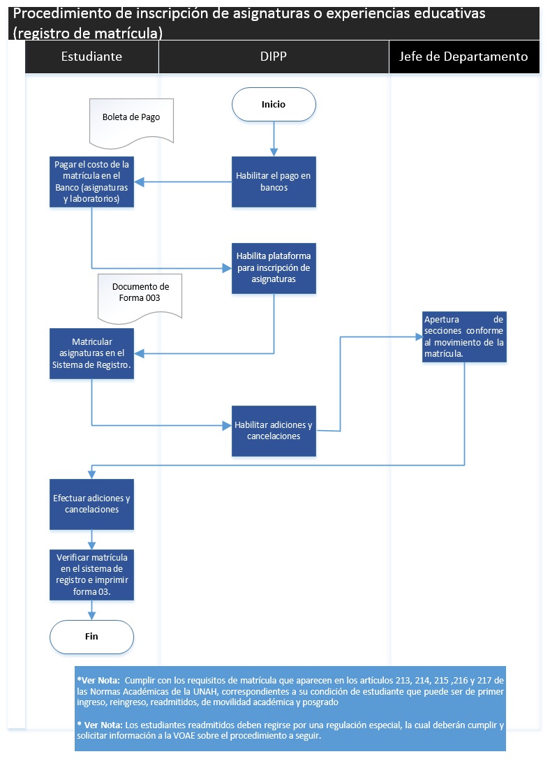
Artículo 211. La Matrícula es el proceso mediante el cual el aspirante admitido adquiere su condición de estudiante de la UNAH, después de cumplir con los requisitos de admisión académicos y administrativos. El proceso de matrícula implica tres fases:
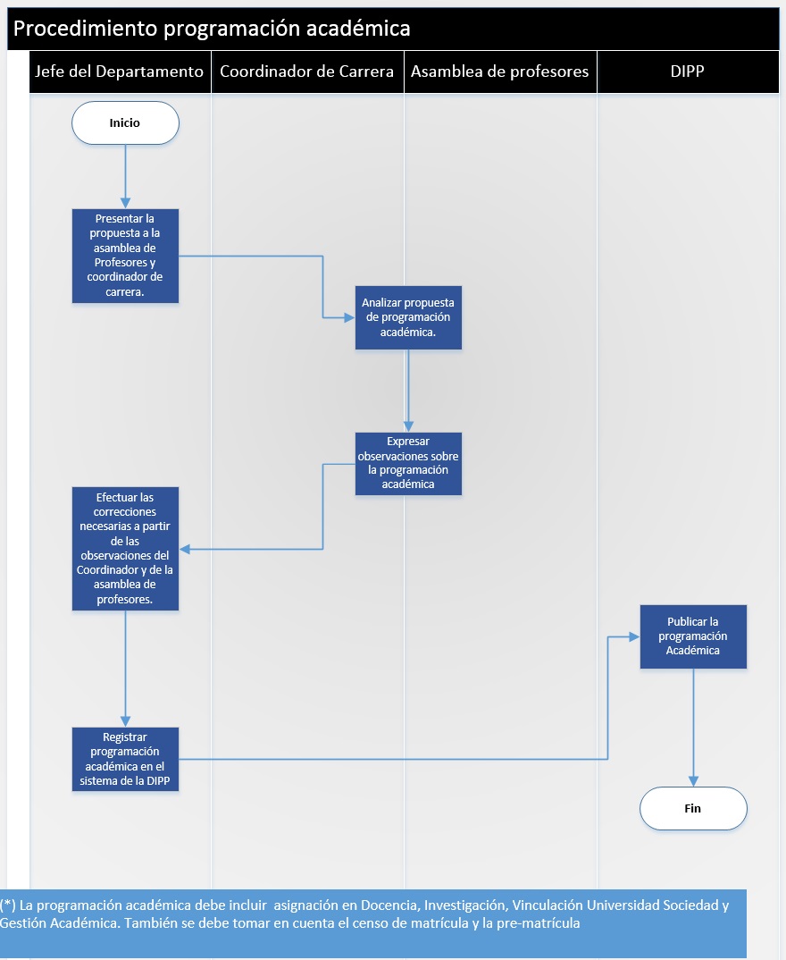
Censo de Matrícula: El estudiante, en forma obligatoria, dará a conocer a la Institución sus necesidades de horarios de asignaturas o experiencias educativas. Será responsabilidad de los Jefes de Departamento en asamblea docente y previa consulta con los coordinadores de carrera, la programación académica, tomando en consideración el reporte de este Censo y las capacidades reales instaladas en cada Departamento y Unidad Académica. El Decano (a) o Director (a) del Centro Regional Universitario gestionará los recursos financieros y administrativos pertinentes para atender dicha demanda.
Pre Matrícula: Es la preinscripción de asignaturas o experiencias educativas; es obligatoria para todos los estudiantes de grado. Tiene como finalidad lograr una adecuada planificación académica y una programación didáctica pertinente, acorde con la eficiencia y el buen uso de los recursos institucionales; para ello, su uso para la elaboración de la programación académica es obligatorio para los Jefes de Departamento y Coordinadores de Carrera.
Inscripción de asignaturas o experiencias educativas: Este proceso concluye con el registro de asignaturas o experiencias educativas en el sistema automatizado cuya gestión es responsabilidad de la Dirección de Ingreso, Permanencia y Promoción. Para que la matrícula quede registrada en firme, el/la estudiante debe realizar en tiempo y forma, el pago definido en el Plan de Arbitrios de la UNAH.
Artículo 212. El proceso de registro de matrícula en los posgrados es el registro oficial en el sistema automatizado de los cursos u otras actividades académicas que el estudiante realiza para cumplir con el Plan Curricular, se realiza en las fechas establecidas en el Calendario Académico de la UNAH y siguiendo los procedimientos institucionales, para que la matrícula quede registrada en firme el estudiante debe realizar en tiempo y forma el pago definido en el Plan de Arbitrios de la UNAH.
Artículos 213. Para fines de matrícula los estudiantes de grado se clasifican en:
- Estudiantes de primer ingreso son los que se matriculan por primera vez en la UNAH.
- Estudiantes de reingreso regular, son los que cuentan con un registro estudiantil para seguir una carrera universitaria y se matriculan regularmente cada período académico.
- Estudiantes de reingreso no regular, los que se matriculan en forma interrumpida por uno o varios períodos académicos.
- Estudiantes de readmisión, los que perdieron su estatus de estudiantes regulares del nivel superior por tener un índice inferior al cuarenta por ciento (40%) y que son readmitidos con matrícula condicionada porque cumplen los requisitos institucionales para la misma.
- Estudiantes visitantes o de movilidad académica.
Artículo 214. Son requisitos mínimos para matrícula:
a) Primer Ingreso:
- Haber aprobado los requisitos de admisión a la UNAH.
- Presentación de Documentos personales originales que defina la institución y las Normas Académicas de Educación Superior.
- Pago de derechos de matrícula según Plan de Arbitrios.
- Los demás requisitos que se establezcan.
b) Reingreso:
- Acreditar que cumple con los requisitos académicos, legales y administrativos establecidos para su permanencia.
- Pago de derechos de matrícula, según Plan de Arbitrios.
c) En el caso de los estudiantes visitantes o de movilidad académica su registro/matrícula se hará de acuerdo a los convenios y/o acuerdos que se tengan con las universidades que participen de los mismos. La carga académica o el número de créditos a cursar en cada período por los estudiantes, será regulada por medio de una tabla que considere las opciones de avance en función de la malla curricular de su carrera, el rendimiento académico del estudiante, expresado por el índice académico del último período cursado, innovaciones y aportes a la ciencia y la técnica que haya promovido o en que haya participado, entre otros.
Artículo 215. Para fines de matrícula, los aspirantes a cursar estudios de posgrado deben contar con el grado de Licenciado o su equivalente y su título ser reconocido o incorporado en la UNAH, y aprobar los requisitos propios y procesos de admisión de cada programa.
Artículo 216. El estudiante solo podrá cursar asignaturas o experiencias educativas de su carrera cuya matrícula esté oficialmente registrada en el sistema.
a) Los estudiantes que cursen asignaturas o experiencias educativas que contemplan laboratorio deberán matricular teoría y práctica en el mismo período y no de forma separada.
b) Se exceptúan aquellos casos en los que el plan de estudios oficialmente aprobado y registrado en la Secretaría General de la UNAH indique lo contrario.
c) Los Jefes de Departamento y Coordinadores de Carrera al momento de definir la Programación Académica y registrarla en el Sistema, deberán identificar o desglosar las asignaturas o experiencias educativas que se sirven con laboratorio.
d) Los costos por laboratorio deberán consignarse en el valor de la matrícula que los estudiantes pagan por Período Académico en el sistema bancario.
e) Es prohibido que autoridades, profesores, instructores o personal administrativo y de servicios, soliciten a los estudiantes pagos por laboratorio u otros servicios académicos, fuera del sistema de recaudación oficial de la UNAH. De incumplirse se considerará falta muy grave y procederá aplicar la sanción que corresponda.
Artículo 217. La inscripción de las asignaturas o experiencias educativas en cada período académico se hará conforme a la malla curricular correspondiente a cada carrera, con control automatizado de requisitos, el Coordinador de carrera será el responsable de mantener actualizado el sistema de requisitos conforme al plan de estudios aprobado y registrado.
Artículo 235. Para matricularse en la UNAH, es requisito obligatorio para todos los estudiantes de grado de ingreso regular y no regular - ostentar un índice académico global mayor o igual al sesenta por ciento (60%), después del tercer período académico cursado.
Artículo 236. Para matricularse en una carrera de posgrado es requisito obligatorio para todos los aspirantes ostentar un índice académico igual o mayor al setenta por ciento (70%). Para la permanencia de un estudiante en carrera de posgrado es requisito obligatorio ostentar un índice académico igual o mayor al setenta y cinco por ciento (75%).
Artículo 313. El Artículo 235 aplicará a partir del Primer Período Académico 2015 para los estudiantes de primer ingreso.
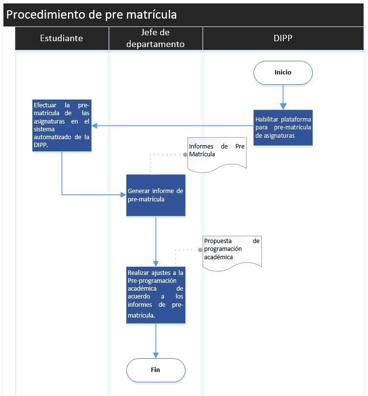
Registro de matrícula: Procedimiento de pre matrícula
Base normativa
Artículo 211. La Matrícula es el proceso mediante el cual el aspirante admitido adquiere su condición de estudiante de la UNAH, después de cumplir con los requisitos de admisión académicos y administrativos. El proceso de matrícula implica tres fases:
Pre Matrícula: es la pre inscripción de asignaturas o experiencias educativas; es obligatoria para todos los estudiantes de grado. Tiene como finalidad lograr una adecuada planificación académica y una programación didáctica pertinente, acorde con la eficiencia y el buen uso de los recursos institucionales; para ello, su uso para la elaboración de la programación académica es obligatorio para los Jefes de Departamento y Coordinadores de Carrera.
Registro de matrícula: Procedimiento de inscripción de asignaturas o experiencias educativas
Base normativa
Artículo 211. La Matrícula es el proceso mediante el cual el aspirante admitido adquiere su condición de estudiante de la UNAH, después de cumplir con los requisitos de admisión académicos y administrativos. El proceso de matrícula implica tres fases:
Inscripción de asignaturas o experiencias educativas: Este proceso concluye con el registro de asignaturas o experiencias educativas en el sistema automatizado cuya gestión es responsabilidad de la Dirección de Ingreso, Permanencia y Promoción. Para que la matrícula quede registrada en firme, el/la estudiante debe realizar en tiempo y forma, el pago definido en el Plan de Arbitrios de la UNAH.
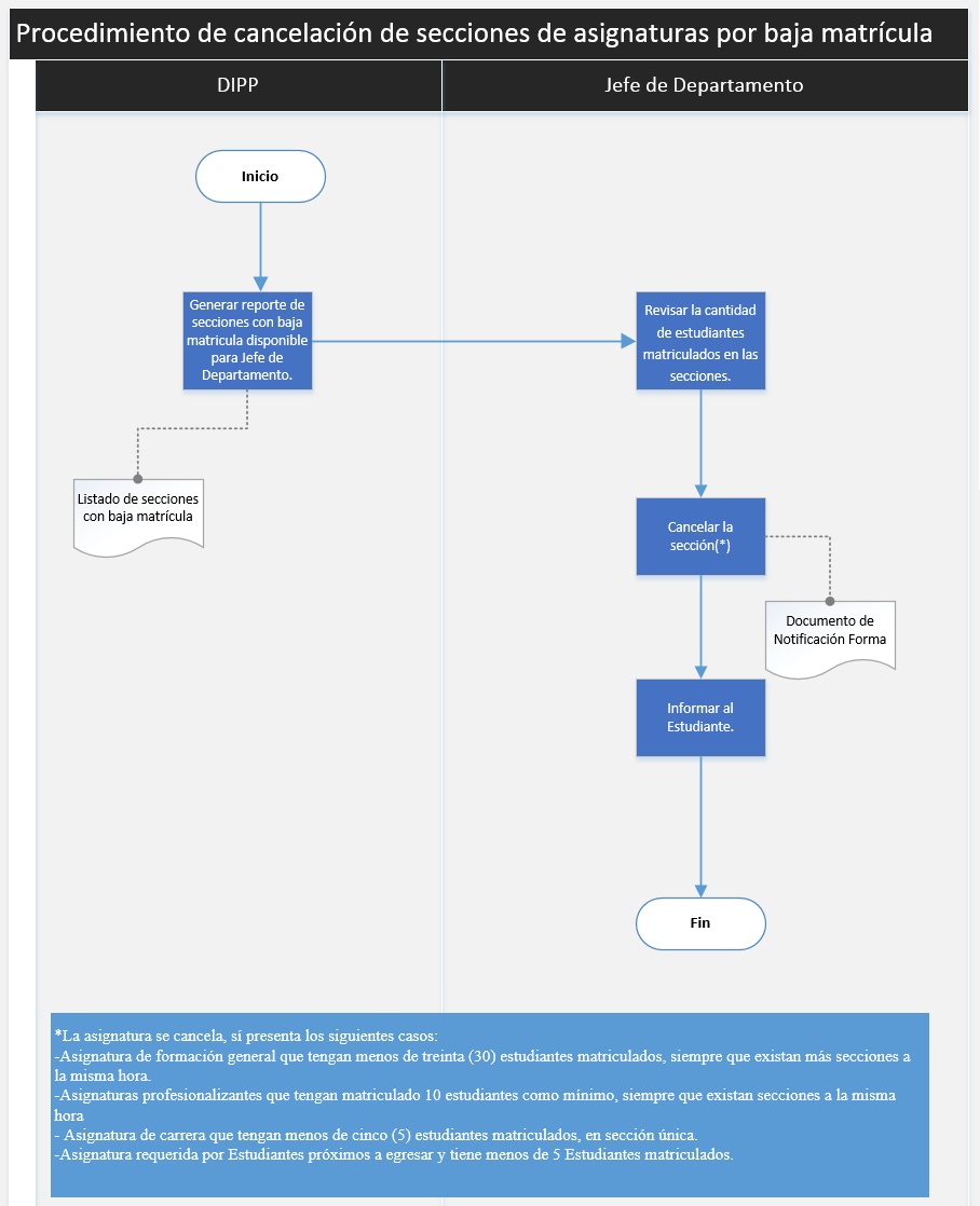
Procedimiento de cancelación de secciones de asignaturas por baja matrícula
Base normativa
Artículo 218. Cada unidad académica debe cancelar la oferta de aquellas secciones de asignaturas o experiencias que en la matrícula del período no alcancen la demanda mínima requerida conforme lo definido en el Plan de Estudios aprobado y registrado en el sistema automatizado y que cada coordinador de carrera debe de registrar y actualizar cuando se requiera.
a) Asignaturas de formación general: Treinta (30) estudiantes como mínimo, siempre que existan más secciones a la misma hora. En el caso de los Centros Regionales Universitarios deberán abrirse con el número de estudiantes que registra la matrícula.
b) Asignaturas profesionalizantes: Diez (10) estudiantes como mínimo, siempre que exista más secciones a la misma hora. Pudiendo ser menores en casos justificados por la carrera.
c) Asignaturas de carrera con baja matrícula: Cinco (5) estudiantes como mínimo, en sección única.
d) Asignaturas requeridas por estudiantes próximos a egresar: Cinco (5) estudiantes como mínimo en sección única.
e) Asignaturas requeridas por estudiantes próximos a egresar en secciones de menos de cinco (5) estudiantes, se atenderán en forma bimodal (presencial y virtual). En este caso el estudiante no podrá cursar más de dos (2) asignaturas en esta modalidad. El Coordinador de Carrera certificará que el estudiante está en su último período académico, y lo notificará oficialmente a la Dirección de Ingreso, Permanencia y Promoción durante el período de ajustes a la matrícula.
f) En el caso de asignaturas que en el plan de estudios oficial se define que son de carácter individual, la Coordinación de Carrera debe registrarlo en el sistema automatizado.
Procedimiento de cancelación excepcional de asignaturas
Base normativa
Artículo 222. Transcurrido el período establecido de cancelación regular, el estudiante puede solicitar la cancelación excepcional de forma total o parcial de todas las asignaturas o experiencias educativas matriculadas en el período académico vigente, por causa justificada a la Coordinación de Carrera, después del primer mes de iniciado el período académico o tres (3) semanas antes de que este termine. No se aceptarán solicitudes de períodos anteriores. Si el estudiante ha matriculado y reprobado o abandonado la asignatura o experiencia educativa que solicita cancelación más de dos (2) veces, la cancelación le será denegada.
Artículo 223. La Coordinación de Carrera dictaminará si la solicitud de cancelación de las asignaturas solicitadas por el estudiante en forma total o parcial es o no procedente, fundamentada en las siguientes causas:
a) Enfermedades o problemas de salud incapacitantes, acompañadas por constancias extendidas por autoridad competente y certificaciones en papel del Colegio Médico;
b) Problemas que afecten a la comunidad de origen que requieren de su regreso a la misma acompañadas de constancias extendidas por la autoridad local o municipal de la zona afectada;
c) Calamidad familiar respaldada por testimonio presencial de los padres o responsables;
d) Si es por separación o muerte del cónyuge, enfermedad grave de padres, hijos o conyugue que requiere la atención del hogar y/o cuidado directo, presentar el certificado extendido por el Registro Nacional de las Personas o certificación médica según el caso;
e) Por problemas o cambios laborales, presentar constancias extendidas por la jefatura de personal de su respectivo lugar de trabajo.
Artículo 224. El estudiante presentará por escrito su solicitud a la Coordinación de Carrera, explicando la causa de la cancelación y los documentos de respaldo. El Coordinador(a) recibe la petición, consignando hora y fecha de entrada, analiza los documentos y debe dictaminar en tres (3) días hábiles y registrar en la página web de la Oficina de Registro su decisión. El estudiante, por su parte, verificará el resultado de su solicitud antes de su siguiente período de matrícula
Procedimiento de registro de calificaciones parciales
Base normativa
Artículo 246. Todo estudiante de grado y posgrado tiene derecho al registro de las calificaciones parciales obtenidas en tiempo y forma. El registro de calificaciones de un período académico determinado es responsabilidad del docente.
Procedimiento para el registro de la calificación final del período
Base normativa
Artículo 180. El estudiante tiene el derecho a la revisión, análisis y discusión de los resultados de cada evaluación para retroalimentar el proceso formativo. El docente tiene el deber de hacer efectivo este derecho previo al registro de calificaciones.
Artículo 183. El docente está en la obligación de llevar un control de los resultados de las evaluaciones realizadas a los estudiantes, a fin de disponer de la documentación de respaldo correspondiente y deberá conservar los registros de calificaciones por un período mínimo de cinco (5) años, en su archivo personal, tanto físico como electrónico, y entregará copia en ambos formatos con la respectiva seguridad a la Jefatura del Departamento.
Artículo 184. El/la docente está en la obligación de registrar los resultados de las evaluaciones realizadas a los estudiantes en el Sistema de Registro en las fechas definidas en el calendario académico institucional. El incumplimiento será considerado falta grave y sancionada como tal.
Artículo 239. Todo docente tiene la obligación de llevar y registrar el control de asistencia de sus estudiantes.
Artículo 240. Para efecto del registro de calificaciones y cálculo del Índice Académico se utilizará la siguiente nomenclatura:
a) Aprobado (APR): Estudiante que realizó todas las evaluaciones y aprobó la asignatura o experiencia educativa.
b) Reprobado (REP): Estudiante que realizó todas las evaluaciones y reprobó la asignatura o experiencia educativa.
c) Abandono (ABD): Estudiante que no concluyó la asignatura o experiencia educativa matriculada ni el proceso de evaluación de la misma durante el período académico; y
d) No Se Presentó (NSP): Estudiante que nunca asistió a clases y no fue evaluado.
Artículo 241. Estrictamente para procedimientos administrativos, que no tomará en cuenta para el cálculo del índice académico, el Sistema de Registro utilizará las siguientes nomenclaturas:
LIP: Lista pendiente, en los casos en que, por cualquier motivo válido, el docente no haya concluido la evaluación del estudiante o el registro de calificaciones vía sistema.
NBI: Nota bloqueada por investigación.
NIC: Nota incompleta es la observación que el docente acompañará a una calificación como resultados de casos fortuitos, no imputable al estudiante, ya sea por enfermedad o accidente del docente o del estudiante. Las asignaturas a las que se les consigne esta nomenclatura no se tomarán en cuenta para efectos del cálculo del índice académico.
MC: Matrícula condicionada para aquellos estudiantes con índice bajo que han sido readmitidos a la UNAH, estudiantes con calificaciones pendientes de equivalencia o examen de suficiencia, oficio de rectificación de nota por LP, que son requisitos para las que ha matriculado y otros que la Vicerrectoría Académica considere bajo este criterio.
ADECUACION PARA LA MULTIMODALIDAD: Registro de Calificaciones
*Se requiere modificar redacción del Art. 239, Normas Académicas, que textualmente indica que “todo docente tiene la obligación de llevar y registrar el control de asistencia de sus estudiantes” ya que este artículo no aplica literalmente en el caso de las asignaturas a distancia (semi-presencial y virtual). Analizar si podría cambiarse asistencia por participación o control de entrega de asignaciones, etc. de manera más amplio.
*Por otro lado, acorde a los postulados del Modelo Educativo, la simple asistencia no es parte de la calificación, por lo cual habría que considerar si se mantiene como parte de este proceso.
*Se requiere modificar el Art. 240, inciso d), que literalmente dice” No Se Presentó (NSP): Estudiante que nunca asistió a clases y no fue evaluado”. Cambiar “asistió” por “participó”.
El archivo completo, año a año, en propiedad de UNAH.
Procedimiento de admisión para estudiantes de reingreso de la UNAH, que aspiran a un cambio de carrera
Base normativa
Artículo 167. El cambio de carrera es una flexibilidad curricular que la UNAH permite a los estudiantes de grado (Técnico Universitario y Licenciatura, y del Doctorado en Medicina y Cirugía) optar por otras ofertas académicas, por diferentes razones. Sin embargo, el estudiante podrá realizar cambio de carrera solamente en dos oportunidades; la primera matrícula no se cuenta en dicho número de cambios. En el caso de los estudios de posgrado no se permite cambio de carrera. El cambio de carrera se efectuará en las fechas establecidas en el Calendario Académico.
Artículo 168. Pueden optar al cambio de carrera los estudiantes matriculados en cualquiera de las carreras, independientemente de la modalidad educativa, en Ciudad Universitaria de Tegucigalpa, en cualquier Centro Universitario, Centro Regional Universitario, Instituto Tecnológico Superior y los estudiantes inactivos que deseen reingresar a la UNAH.
Artículo 169. Para realizar cambio de carrera, el estudiante debe tener el índice académico de permanencia vigente en la UNAH o los definidos para cada carrera, el que siempre será mayor a éste. Si el estudiante no cumple con el índice definido por la carrera, deberá ser sometido a estudios y dictamen respectivo de la VOAE y /o unidades referentes en los centros regionales universitarios.
Artículo 170. Todo el procedimiento se realizará vía electrónica. La solicitud para el cambio de carrera estará disponible en la página web de la UNAH durante todo el año y la resolución del dictamen deberá registrarse por la coordinación de carrera y el estudiante deberá ingresar al sistema en las fechas establecidas en el calendario académico (dos semanas antes de la matrícula de cada período) para verificar la aprobación del mismo y realizar el procedimiento indicado para concretar el cambio.
Artículo 171. El/la estudiante tendrá derecho a realizar dos cambios de carrera autorizados por la o el coordinador de carrera. El cambio de carrera se podrá realizar únicamente después de haber cursado tres períodos académicos consecutivos en los cuales haya aprobado como mínimo ocho (8) asignaturas; para un tercer cambio, además de lo anterior, debe haber realizado las pruebas vocacionales y un informe psicopedagógico de los especialistas de la Vicerrectoría de Orientación y Asuntos Estudiantiles (VOAE).
Artículo 172. La Vicerrectoría Académica, la Vicerrectoría de Orientación y Asuntos Estudiantiles y las Coordinaciones de Carrera en las diferentes sedes de la UNAH, promoverán las investigaciones necesarias en cuanto a las causas personales de los estudiantes e institucionales que están vinculadas al proceso formativo, que originen los cambios de carrera independientemente de la modalidad educativa.
Documentos
| Nombre del documento | Información | Enlace |
|---|---|---|
|
11995 pdf 483 KB 18/09/2017 9:21am Porción del Manual de Procedimientos Académicos de la UNAH correspondiente a los Procesos de Registro. Este documento contiene treinta y ocho (38) páginas. |
Descargar | |
|
4008 jpg 40 KB 18/09/2017 11:26am |
Descargar | |
|
2145 jpg 127 KB 18/09/2017 11:26am Procedimiento de creación del expediente estudiantil para aspirantes de grado. |
Descargar | |
|
1956 jpg 184 KB 18/09/2017 11:26am Procedimiento de creación del expediente estudiantil para aspirantes de posgrado. |
Descargar | |
|
1621 jpg 133 KB 18/09/2017 11:26am |
Descargar | |
|
2144 jpg 80 KB 18/09/2017 11:27am Registro de matrícula: Procedimiento de pre matrícula |
Descargar | |
|
1599 jpg 138 KB 18/09/2017 11:27am Procedimiento de cancelación de secciones de asignaturas por baja matrícula. |
Descargar | |
|
1720 jpg 230 KB 18/09/2017 11:27am Procedimiento de cancelación excepcional de asignaturas |
Descargar | |
|
2415 jpg 107 KB 18/09/2017 11:34am Procedimiento de censo de matrícula. |
Descargar | |
|
2965 jpg 154 KB 18/09/2017 11:35am Procedimiento de inscripción de asignaturas o experiencias educativas (registro de matrícula). |
Descargar | |
|
1036 jpg 60 KB 18/09/2017 11:40am Procedimiento de Registro de Calificaciones Parciales. |
Descargar | |
|
987 jpg 142 KB 18/09/2017 11:41am Procedimiento de Registro de Calificaciones Finales. |
Descargar | |
|
2215 jpg 430 KB 11/01/2018 11:08am Procedimiento de admisión para estudiantes de reingreso de la UNAH, que aspiran a un cambio de carrera por primera y segunda ocasión. |
Descargar | |
|
1665 jpg 363 KB 11/01/2018 11:09am Procedimiento de admisión para estudiantes de reingreso de la UNAH, que aspiran a un cambio de carrera por tercera ocasión. |
Descargar |

