Equivalencias
Nota: A continuación se describe la base normativa utilizada para los procedimientos de este bloque del Manual de Procedimientos Académicos de la UNAH, al final de la página puede descargar un archivo PDF con los procedimientos en pasos y también se cuenta con los diagramas respectivos en formato de imagen JPG.
Base Normativa Equivalencias
Procedimiento equivalencias internas automáticas por modificación en el plan de estudio
Base normativa
Artículo 147. Equivalencias internas. Equivalencia interna se otorga a los estudiantes por cambio de carrera en la misma institución y dentro de estas se reconocen las siguientes:
a) Equivalencia automática: Se concede por cambio o modificación de un proyecto curricular o plan de estudios al interior de una carrera específica. Estas equivalencias educativas deben especificarse en el plan de estudios aprobado.
b) Equivalencia por cambio de carrera: Puede ser dentro de la misma área del conocimiento o a otra área del conocimiento.
Artículo 148. Procedimiento a seguir por modificaciones en el plan de estudios.
a) La Secretaría General, enviará a la Dirección de Ingreso Permanencia y Promoción, las tablas de equivalencias de los planes de estudio legalmente aprobados a la fecha, con el detalle del componente de formación general con sus asignaturas comunes a todos los estudiantes y las generales orientadas por áreas de carrera, así como también las asignaturas específicas de la profesión.
b) La Dirección de Ingreso Permanencia y Promoción registrará en el sistema automatizado la tabla de equivalencias para su otorgamiento automático a los estudiantes. Cada coordinación de carrera es responsable de vigilar que dicho registro esté conforme al plan de estudios. Las equivalencias otorgadas deberán aparecer en la certificación de estudios respectiva.
c) El trámite de las equivalencias automáticas no debe representar cobro alguno para el estudiante, debido a que éstas corresponden a modificaciones que la institución aprueba en los planes de estudio. No obstante, el Plan de Arbitrios vigente a partir de 2004, solamente contempla el concepto por pago de equivalencias de forma general, sin especificar diferencias en la clasificación de las mismas.
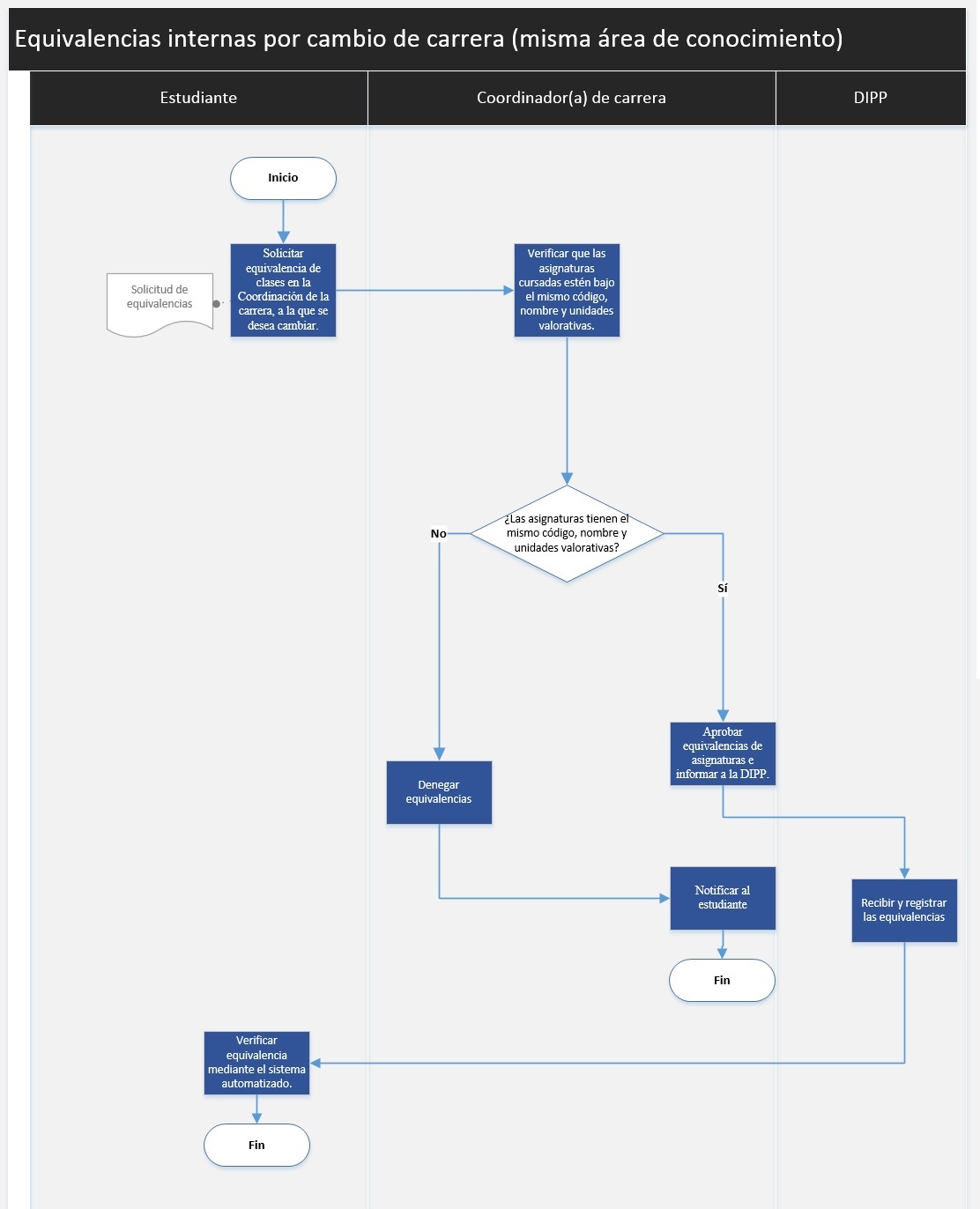
Equivalencias internas por cambio de carrera.
Base normativa
Artículo 149. Procedimiento a seguir por cambio de carrera:
a) Cambio de Carrera dentro de la misma área del conocimiento. Las Asignaturas Generales Orientadas por Áreas de Carrera, no deben someterse a trámite de equivalencia. En este caso, el Coordinador de Carrera verifica, únicamente, que el estudiante haya cursado asignaturas bajo el mismo código, nombre y unidades valorativas. Si al momento de producirse el cambio de carrera, el estudiante no hubiere completado las asignaturas generales orientadas requeridas, las continuará matriculando en la nueva carrera elegida.
b) Cambio de Carrera a otra área del conocimiento. En el caso que el estudiante considere que en su primera opción de carrera pueda reconocérsele como equivalentes asignaturas cursadas con su nuevo plan de estudios, éste debe seguir el siguiente procedimiento:
- Ingreso de solicitud a la Secretaría de Facultad o Centro Regional Universitario, quien la remite al departamento especializado para dictamen. Una vez elaborado éste el Jefe de Departamento lo devuelve a la Secretaría de Facultad o Centro Regional, y ésta a su vez, lo presenta para conocimiento y resolución de la Junta Directiva. En tanto este órgano colegiado no esté en pleno ejercicio de sus funciones corresponderá, de manera temporal, asumir esta función al Secretario(a) de la Facultad o Centro Regional.
- Cumplido lo anterior, el/la Secretario(a) de la Facultad o Centro Regional remitirá, mediante auto, la resolución de equivalencias aprobadas a la Dirección de Ingreso Permanencia y Promoción para su registro. En caso contrario, se le informará al estudiante las razones por las cuales se denegó la solicitud de equivalencia. En ambos casos, debe quedar constancia en los archivos de la Secretaría respectiva. (Artículo 28 inciso “b” del Reglamento de Juntas Directivas de Facultades). Ambos procedimientos deben completarse en un máximo de diez (10) días laborables.
- Para efectos de verificación de firmas, la Secretaría General enviará a la Dirección de Ingreso, Permanencia y Promoción el listado de firmas registradas de los Secretarios de Facultad o de Centro Regional Universitario.
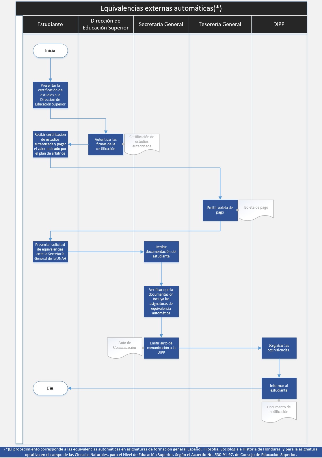
Procedimiento equivalencias externas automáticas
Base normativa
Artículo 150. Equivalencias Externas. Son las que se otorgan a estudiantes que han realizado estudios en instituciones nacionales o extranjeras del nivel superior que el Consejo de Educación Superior, en su caso, y la UNAH reconoce.
Artículo 151. Equivalencias automáticas en asignaturas de Formación General para el Nivel de Educación Superior. Según el Acuerdo No. 530-91-97, de Consejo de Educación Superior se otorgan equivalencias automáticas entre los centros del Nivel del país, para las cuatro asignaturas obligatorias de Formación General: Español, Filosofía, Sociología e Historia de Honduras, y para la asignatura optativa en el campo de las Ciencias Naturales.
Artículo 152. Procedimiento.
1) El estudiante proveniente de otra universidad nacional, que habiendo cumplido con los requisitos de ingreso a la UNAH y tuviere interés de solicitar equivalencias automáticas, deberá autenticar, de manera previa, en la Dirección de Educación Superior la firma de la autoridad competente de la universidad de procedencia que emitió la certificación de estudios.
2) El estudiante deberá presentar solicitud de equivalencia ante la Secretaría General de la UNAH acompañando los siguientes documentos:
2.a) Certificación de estudios debidamente autenticada por la autoridad del nivel; y,
2.b) Boleta de pago.
3) Verificada la documentación por la Secretaría General, ésta emitirá auto de comunicación a la Dirección de Ingreso, Permanencia y Promoción para su registro.
Procedimiento de equivalencias externas de asignaturas generales y optativas no obligatorias y de formación específica
Base normativa
Artículo 153. Equivalencias externas de asignaturas generales y optativas no obligatorias y de formación específica.
1) El estudiante proveniente de otra universidad nacional, que habiendo cumplido con los requisitos de ingreso a la UNAH y tuviere interés de solicitar equivalencias de asignaturas de formación específica, deberá autenticar, de manera previa, en la Dirección de Educación Superior, la firma de la autoridad competente de la universidad de procedencia que emitió la certificación de estudios.
2) El estudiante deberá presentar solicitud de equivalencia ante la Secretaría General de la UNAH acompañando los siguientes documentos:
2.a) Certificación de estudios debidamente autenticada por la autoridad del nivel;
2.b) Programas de asignaturas firmados y sellados por la autoridad competente y
2.c) Boleta de pago.
3) La Secretaría General de la UNAH, en caso de solicitudes de varias asignaturas de equivalencias en las que estén involucrados diferentes departamentos emitirá autos de traslado simultáneos a aquellos Secretarios de la Facultades que deben dictaminar asignaturas específicas, debiendo para ello certificar las copias de la documentación original presentada por el estudiante, a fin de remitir ésta simultáneamente a los Departamentos especializados, para su respectivo dictamen, quienes deberán presentarlo en un plazo máximo de diez (10) días laborables.
4) Una vez elaborado éste, el Jefe de Departamento lo devuelve a la Secretaría de Facultad o Centro Regional, y éste a su vez, lo presenta para conocimiento y resolución de la Junta Directiva. En tanto este órgano colegiado no esté en pleno ejercicio de sus funciones corresponderá, de manera temporal, asumir esta función al Secretario de la Facultad o Centro Regional, quien notificará a la Dirección de Ingreso, Permanencia y Promoción.
5) El Secretario General de la UNAH al momento de emitir el auto de traslado deberá indicar que por tratarse de una solicitud de equivalencias donde están involucrados varios departamentos, la resolución final de la Junta Directiva deberá ser enviada a la Secretaría General de la UNAH, para que ésta a su vez la remita de inmediato a la Dirección de Ingreso Permanencia y Promoción.
6) En el caso de solicitud de equivalencias de una o varias asignaturas para un departamento de una facultad, la resolución final de equivalencia que emita la Junta Directiva, será enviada por el Secretario de la Facultad, de forma inmediata, a la Dirección de Ingreso, Permanencia y Promoción.
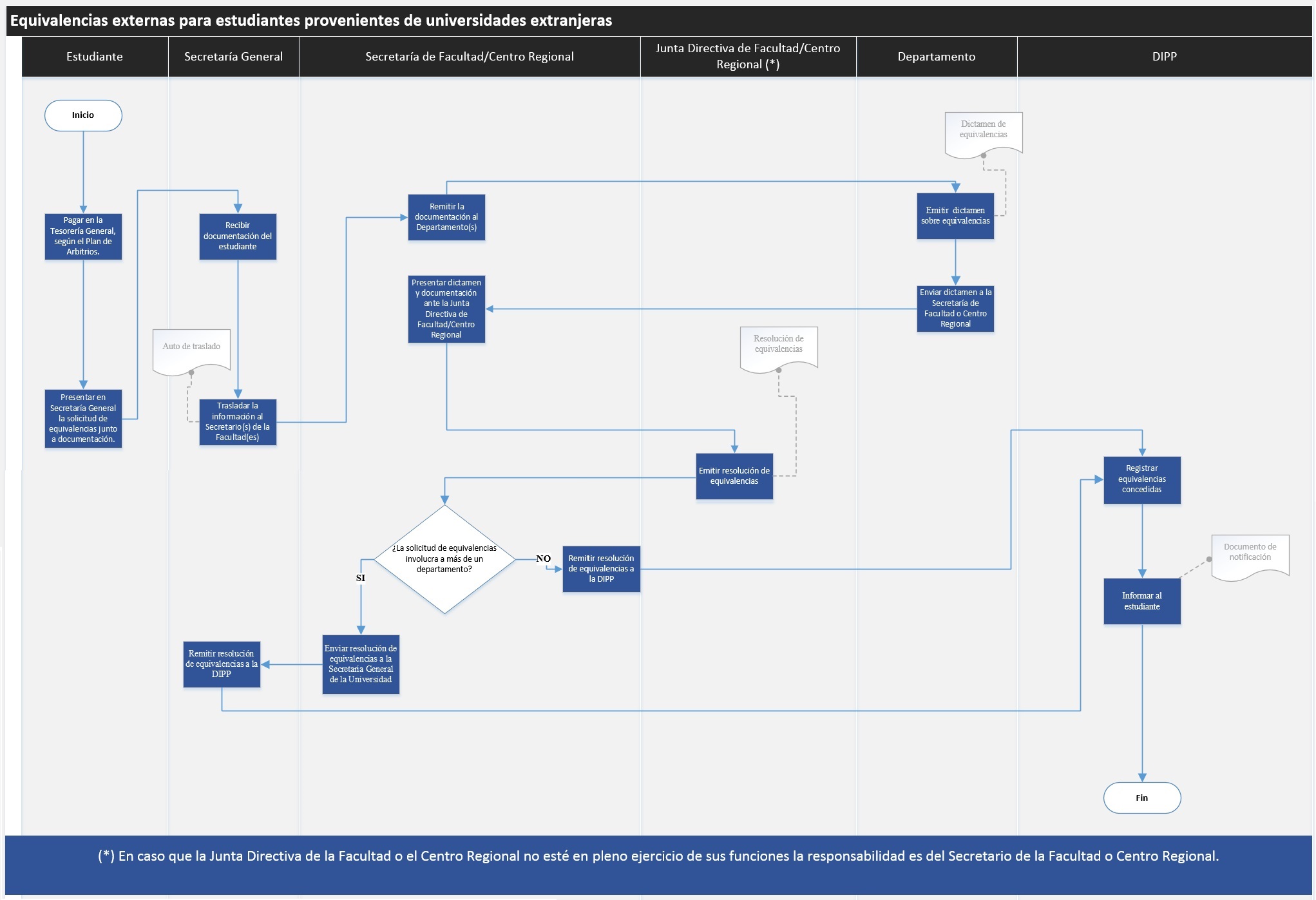
Procedimiento de equivalencias externas para estudiantes provenientes de universidades extranjeras
Base normativa
Artículo 150. Equivalencias Externas. Son las que se otorgan a estudiantes que han realizado estudios en instituciones nacionales o extranjeras del nivel superior que el Consejo de Educación Superior, en su caso, y la UNAH reconoce.
Artículo 154. Equivalencias externas para estudiantes provenientes de universidades extranjeras. Requisitos. - Cumplir con los requisitos de ingreso generales establecidos por la UNAH.- Presentar solicitud de equivalencias en la Secretaría General de la UNAH.- Boleta de pago por derecho a equivalencia, según Plan de Arbitrios.
Artículo 155. Procedimiento:
1) El estudiante deberá presentar solicitud de equivalencia ante la Secretaría General de la UNAH acompañando los siguientes documentos:
1.a) Certificación de estudios;
1.b) Programas de asignatura debidamente apostillados y traducidos (si fuere en un idioma diferente al español), por la Secretaría de Relaciones Exteriores; y,
1.c) Boleta de pago.
2) La Secretaría General de la UNAH, en caso de solicitudes de varias asignaturas de equivalencias en las que estén involucrados diferentes departamentos, emitirá autos de traslado simultáneos a aquellos Secretarios de la Facultades que deben dictaminar sobre las asignaturas que presente, debiendo para ello certificar las copias de la documentación original presentada por el estudiante, a fin de remitir ésta a losDepartamentos especializados, para su respectivo dictamen, quienes deberán presentarlo en un plazo máximo de diez (10) días laborables.
3) Una vez elaborado éste, el Jefe de Departamento lo devuelve a la Secretaría de Facultad o Centro Regional, y éste a su vez, lo presenta para conocimiento y resolución de la Junta Directiva. En tanto este órgano colegiado no esté en pleno ejercicio de sus funciones corresponderá, de manera temporal, asumir esta función al Secretario de la Facultad o Centro Regional.
4) El Secretario General de la UNAH al momento de emitir el auto de traslado deberá indicar que por tratarse de una solicitud de equivalencias donde están involucrados varios departamentos, la resolución final de la Junta Directiva deberá ser enviada a la Secretaría General, para que ésta a su vez la remita de inmediato a la Dirección de Ingreso, Permanencia y Promoción.
5) En el caso de solicitud de equivalencias de una o varias asignaturas para un departamento de una facultad, la resolución final de equivalencia que emita la Junta Directiva, será enviada por el Secretario de la Facultad, de forma inmediata a la Dirección de Ingreso, Permanencia y Promoción.
Procedimiento de equivalencias externas para estudiantes regulados bajo convenios que conlleven a la movilidad
Base normativa
Artículo 156. Equivalencias externas para estudiantes regulados bajo convenios que conlleven a la movilidad.
- El otorgamiento de equivalencias para estudiantes cubiertos bajo convenios, se enmarcarán bajo el principio de reciprocidad y de los alcances del convenio, para el cumplimiento de los aspectos académicos-administrativos correspondientes.
- Se reconocerán equivalencias automáticas solamente en aquellos casos en los que los estudiantes hayan cumplido requisitos previos para el visto bueno de las asignaturas o espacios de aprendizaje, por lo que antes de salir a cursar estudios al extranjero deberán presentar ante la Coordinación de Carrera respectiva el plan de asignaturas o espacios de aprendizaje a cursar en el extranjero. La Coordinación de Carrera respectiva generará, de forma expedita, la autorización correspondiente.
Artículo 157. El estudiante deberá presentar solicitud de equivalencia ante la Secretaría General de la UNAH acompañando los siguientes documentos:
a) Certificación de estudios y Programas de asignatura debidamente apostillados y traducidos, (si fuere en un idioma diferente al español), por la Secretaría de Relaciones Exteriores;
b) Documento de autorización previo otorgado por la Coordinación de Carrera; y,
c) Boleta de pago (en el caso que proceda).
Artículo 158. La Secretaría General de la UNAH enviará auto de aprobación de inmediato a la Dirección de Ingreso, Permanencia y Promoción para su registro.
Documentos
| Nombre del documento | Información | Enlace |
|---|---|---|
|
18915 pdf 452 KB 24/08/2017 11:03am Porción del Manual de Procedimientos Académicos de la UNAH correspondiente a los Procesos de Equivalencias. Este documento contiene treinta y un (31) páginas. |
Descargar | |
|
6549 jpg 63 KB 24/08/2017 1:20pm Proceso de equivalencias internas automáticas por modificación de plan de estudios. |
Descargar | |
|
4905 jpg 144 KB 24/08/2017 1:26pm Proceso de equivalencias internas por cambio de carrera pero siempre dentro de la misma área de conocimiento. |
Descargar | |
|
5178 jpg 199 KB 24/08/2017 1:34pm Proceso de equivalencias internas por cambio de carrera en distinta área de conocimiento. |
Descargar | |
|
5415 jpg 201 KB 24/08/2017 1:58pm Proceso de equivalencias externas automáticas. |
Descargar | |
|
4616 jpg 366 KB 24/08/2017 2:08pm Procedimiento de equivalencias externas de asignaturas generales y optativas no obligatorias y de formación específica |
Descargar | |
|
3002 jpg 301 KB 11/09/2017 11:45am Procedimiento de equivalencias externas para estudiantes provenientes de universidades extranjeras |
Descargar | |
|
4260 jpg 233 KB 11/09/2017 11:53am Procedimiento de equivalencias externas para estudiantes regulados bajo convenios que conlleven a la movilidad |
Descargar |

